Data Handling [VE OG]
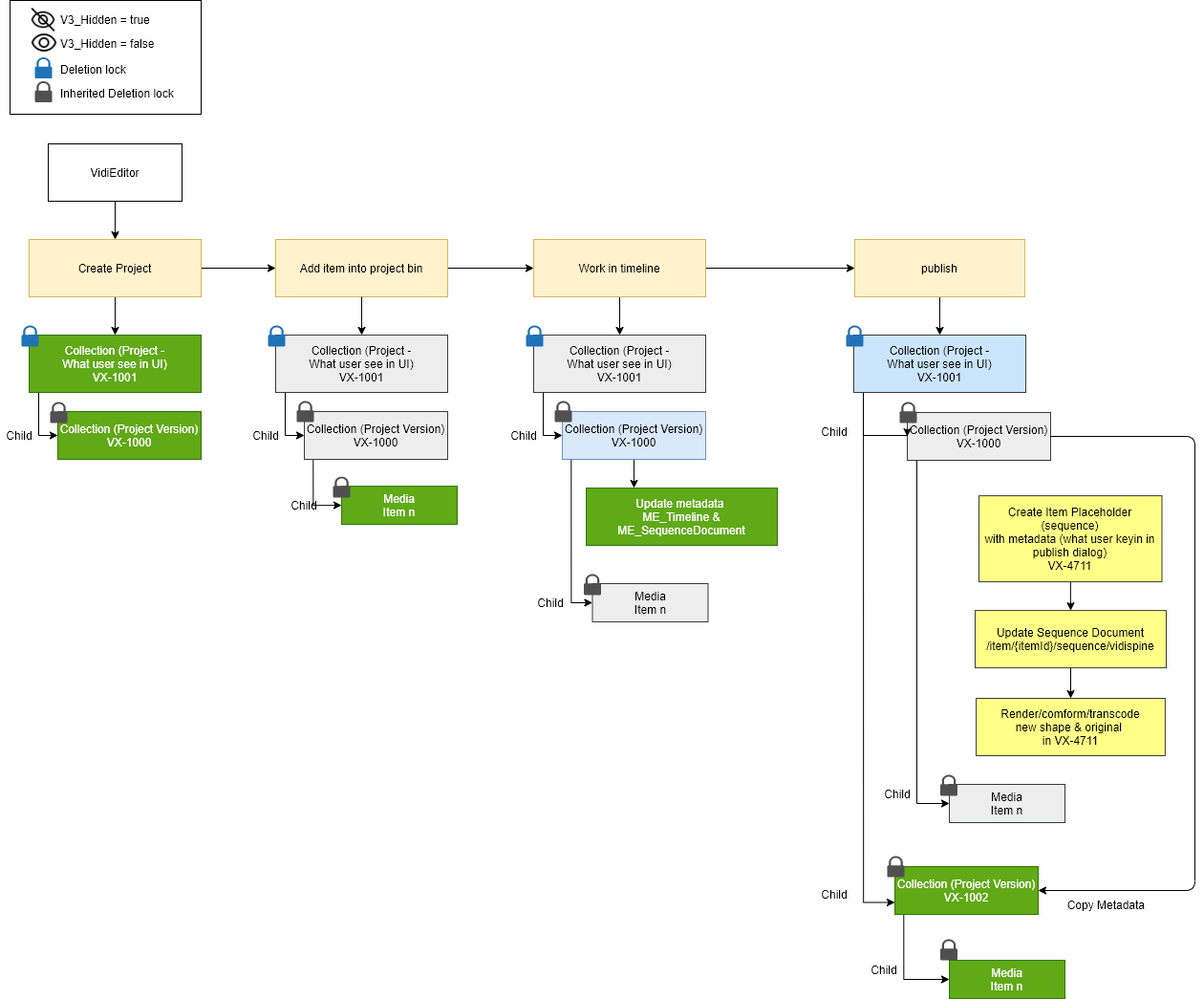
The image below illustrates the data handling of VidiEditor for relevant data created or used by VidiEditor. It starts from project creation and ends up with publishing a timeline to a new media item.
.png?inst-v=e3a4deac-b22c-478f-9a1a-557e7560758a)
The steps can briefly be summarized as such:
Create Project
VidiEditor creates a collection acting as project parent element
This holds a sub collection used for versioning the different status of edit and publish steps
The project can hold metadata entered by VidiEditor or entered by the user in the VidiEditor frontend
If deletion locks are used those are set on project creation
Add items to VE project
This references used media to the project collections when adding media to timeline or project bin
If deletion locks are used those get inherited for the used media
Work in timeline
The timeline is persisted in VidiCore as metadata “ME_Timeline“ and “ME_SequenceDocument“ on every change in timeline
Publish
A new item is generated as sub element of the project
The timeline will be consolidated to a new media element
This item gets enriched with the project metadata and the newly transcoded media file
A new project version is generated after publish via copy to continue work
It is possible to step back to the older project status from each publish point