VidiEditor Projects
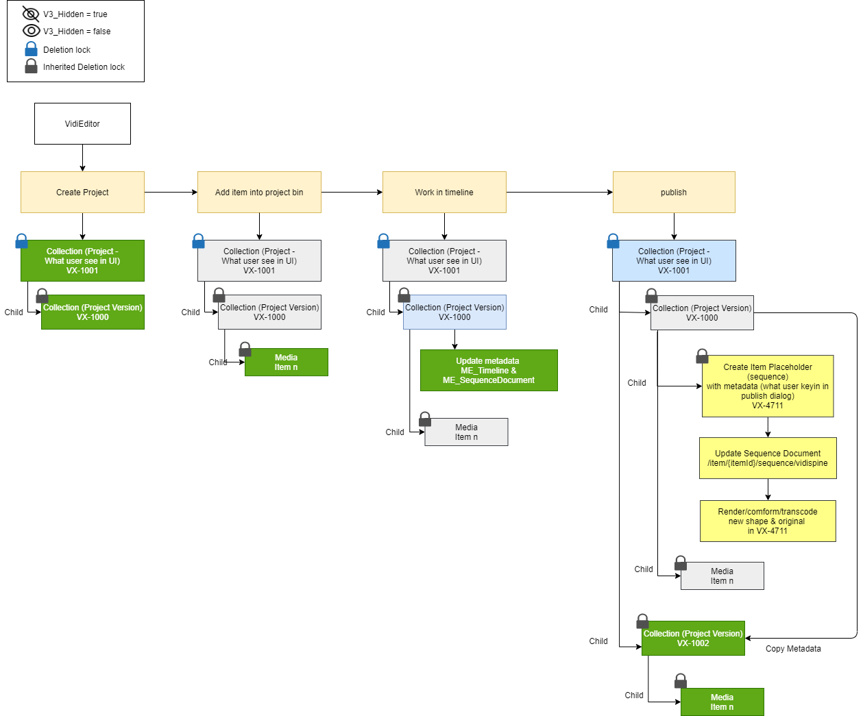
The VidiEditor project structure aligns as closely as possible with the structure of project and project version collections as used for EditMate Projects. This does not make EditMate and VidiEditor projects interchangeable, but simplifies the process of converting them into each other.
This diagram shows the structure of a VidiEditor projects and how it evolves during the editing and publishing process.
