Voice-Over Configuration (Enterprise) [VE OG]
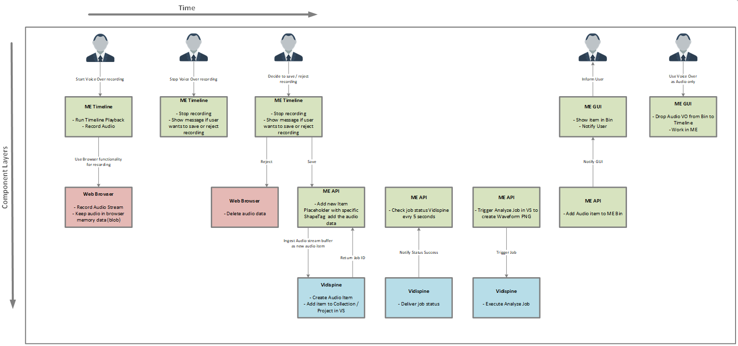
A common use case in video production is the use of voice-over recordings to speak on top of the video composition. This use case works out of the box after installation. The diagram below illustrates the interaction between a user and VidiEditor for the complete use case.

Even if the default configuration allows one to record voice-overs, some specific parameters should be mentioned being able to understand the use case for troubleshooting or to change configuration settings.
Record
The user needs a microphone connected and enabled to be usable in the web browser in order to record audio. Please check the browser settings to enable microphone if a record is not possible. This can be done in Chrome:
chrome://settings/content/microphone
Ingest
After ending the recording, VidiEditor will ask the user to ingest or reject the recording. When the user chooses to ingest, VidiEditor will import the audio record using VidiCoder. A specific shape tag is needed to define the target format. The shape tag will be added when installing VidiEditor automatically. It has a fixed name:
voiceover
By default, this is defined according to the specified audio format for streaming (see Supported Audio Format [VE OG]) in order to ensure it can be used for timeline streaming. The default shape tag is:
<?xml version="1.0" encoding="UTF-8" standalone="yes"?>
<TranscodePresetDocument xmlns="http://xml.vidispine.com/schema/vidispine">
<format>mp4</format>
<audio>
<codec>aac</codec>
<bitrate>192000</bitrate>
<framerate>
<numerator>1</numerator>
<denominator>48000</denominator>
</framerate>
<channel>0</channel>
<channel>1</channel>
<stream>2</stream>
</audio>
<video>
<noVideo>true</noVideo>
</video>
<metadata/>
</TranscodePresetDocument>
This definition can be modified if needed. For example, one could use a WAV / PCM file for the record to avoid compression. This would work on the ingest side, however a proxy shape for usage in VidiEditor would be needed then on the same item.
Note: A future version of VidiEditor might be able to ingest PCM and AAC file at the same time on the same item to enable preview on AAC as well as publishing on PCM.
Usage in Mix
The voice-over track in VidiEditor is indexed with the track counts 0 and 1. This ensures that the voice-over track is explicitly addressed when configuring a audio mix.